El 20 de diciembre pasado, la titular interina de la Defensoría del Público, Soher El Sukaria, firmó la resolución 107/2024 por la cual reestructuró ese organismo, creado por la ley de medios audiovisuales impulsada por el kirchnerismo y sancionada en 2009. Hasta que esa norma o, al menos, el capítulo respectivo, no se derogue, no dejará de existir la defensoría. Aunque hay algunos proyectos que impulsan ese cambio, como el de la diputada Silvana Giudici, es poco probable que ocurra dada la composición actual del Congreso.
Mediante la resolución cesaron en sus tareas unos 100 empleados y otros 21 fueron puestos en disponibilidad. Según la nueva estructura creada por la resolución, el organismo pasará a funcionar con 61 empleados.

En los considerandos de la resolución, que se incluye al final de esta nota, se establece como objetivo «alinear la estructura de la Defensoría de manera exclusiva a las funciones y misiones para las que fuera creada, definidas en el Artículo 19 de la Ley 26.522, adaptándola a las demandas actuales y al contexto económico, administrativo y tecnológico».
Según el análisis contenido en los considerandos, se detectó un «sobredimensionamiento estructural que ha desviado su propósito original». Y como ejemplo se menciona que la Dirección de Protección de Derechos y Asuntos Jurídicos -eje central del organismo- cuenta con el 25% del personal mientras que las áreas de Capacitación y Administración concentran el 75% restante.
También se subraya la «superposición de funciones con otros organismos, como el Ente Nacional de Comunicaciones (Enacom), el Defensor del Pueblo de la Nación y la autoridad de Defensa del Consumidor, lo que genera duplicidades administrativas y confusión entre los usuarios. Por ejemplo, se ha constatado que los ciudadanos presentan reclamos indistintamente en estos organismos debido a la falta de claridad en las competencias específicas de cada uno. Esta situación no sólo fragmenta la resolución de los conflictos, sino que también implica un uso ineficiente de los recursos públicos».
Respecto de los recursos, los considerandos sostienen que en los últimos años, «el 95% de su presupuesto se ha destinado a gastos en personal» y «la proyección presupuestaria para 2025, que asciende a 4400 millones de pesos, confirma la necesidad de una reorganización que reduzca costos y priorice el cumplimiento de sus funciones esenciales».
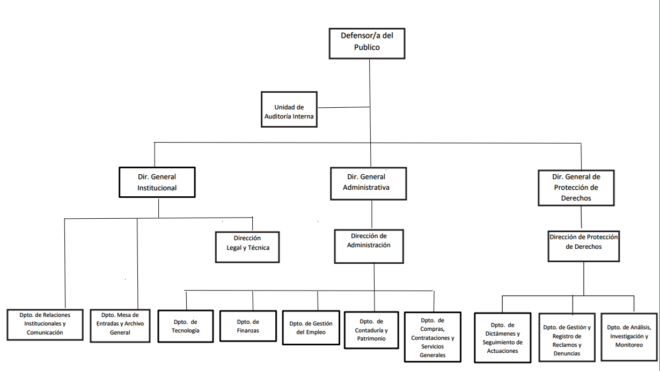
La nueva estructura (anexo III de la resolución) funcionará con 61 personas, distribuidas en tres direcciones, 1) general institucional (22 personas), 2) general administrativa (17), y 3) general de protección de derechos (18), además de una unidad de auditoría interna (1). El departamento más numeroso de este esquema es el de Relaciones Institucionales y Comunicación, que tendrá un total de 13 personas.

Entre los cargos que fueron puestos en disponibilidad figuran algunos de los primeros empleados en incorporarse, como José Luis Ferrero (legajo 6) y Gerardo Halpern (legajo 11). Ferrero fue director de Comunicación Institucional entre 2015 y 2021 y Halpern llegó a ser director de Análisis, Investigación y Monitoreo entre 2013 y 2018.

Propuesta por el presidente del bloque de diputados nacionales del PRO, Christian Rotondo, el Congreso nacional designó como defensora interina a El Sukaria, que había sido diputada por Córdoba y candidata a vicegobernadora, y era entonces concejal en la capital de la provincia. El Sukaria fue designada mediante la resolución conjunta 55/24, del 13 de agosto de 2024, de ambas cámaras del Congreso Nacional para reemplazar a Miriam Lewin, cuyo mandato había finalizado el 24 de junio anterior. Los presidentes de las cámaras de Diputados, Martín Menem, y del Senado, Victoria Villarruel, le habían ordenado también realizar una auditoría del organismo.
resolucion-n107-modificacion-estructura-dotacion-disponibilidad
resolucion-n107-anexo-i-1
Hacé tu comentario